CN
Search
Contact Us
News Center
HOME
About Us
Introduction
HKU Health System
Management Team
News Center
Charity Events
History / Milestone
HKUSZH 10th Anniversary
Hospital Video
Clinical Services
Clinical Services
Cardiac and Vascular Center
Neuromedicine Center
Oncology Medical Center
Orthopedic Center
Reproductive Medicine and Prenatal Diagnosis Center
Department of Medicine
Department of Surgery
Department of Obstetrics and Gynecology
Department of Pediatrics
Department of Adult Intensive Care
Department of Chinese Medicine
Department of Accident and Emergency
Department of Ophthalmology
Department of Dental Surgery
Department of Family Medicine
Department of Anesthesiology
Department of Medical Imaging
Department of Pathology
Department of Infectious Disease and Microbiology
Department of Pharmacy
Department of Nutrition
Department of Rehabilitation Medicine
Rehabilitation Medicine Center
Health Assessment Center
Endoscopy Center
Clinical Trials Center
Nursing Services
Nursing Services
Our Team
Service Highlights
Nursing Care
Academic Events
Community Clinic Service
IMC
IMC
About IMC
What's Hot
IMC Services
IMC Services
Department of Obstetrics
Endoscopy Center
Department of Pediatrics
Rehabilitation Medicine Center (RMC)
Reproductive Medicine
Premium Health Assessment Center
Psychological Clinic
Insurance Services
Our Doctors
Cardiac and Vascular Center
Neuromedicine Center
Oncology Medical Center
Orthopedic Center
Reproductive Medicine and Prenatal Diagnosis Center
Department of Medicine
Department of Surgery
Department of Obstetrics and Gynecology
Department of Pediatrics
Department of Adult Intensive Care
Department of Chinese Medicine
Department of Accident and Emergency
Department of Ophthalmology
Department of Dental Surgery
Department of Family Medicine
Department of Anesthesiology
Department of Medical Imaging
Department of Pathology
Department of Infectious Disease and Microbiology
Department of Pharmacy
Department of Nutrition
Department of Rehabilitation Medicine
Rehabilitation Medicine Center
Health Assessment Center
Endoscopy Center
Clinical Trials Center
Environment
Environment
Insurance Partnership
Contact Us
Research
Research
Research Activities
Sanming Project
Key Specialties
Postdoctoral Programs
Research Platform
Clinical Trials Center
Medical Ethics Committee
Education & Training
Education & Training
Information Bulletin
Institutional Education
Post-graduation Medical Education
Continuing Education
Clinical Skills Training & Conference Center
GBA Integration
GBA Integration
HKSAR Elderly Healthcare Voucher
Pilot Scheme for Supporting HA Patients in GBA
Shenzhen Hospital Accreditation Research Center
Shenzhen-Hong Kong Medical Specialties Training Center
Drugs & Equipment Introduced from HK/Macau
Patient Info
Patient Info
Booking Service
Patient Info
FAQ
Medical Insurance and charges
Patient Services
Hospital Map
Getting to HKUSZH
Patient Relations Office
Announcements
Official Announcements
Outpatient Clinic Announcements
Join Us
About Us
Introduction
HKU Health System
Management Team
News Center
Charity Events
History / Milestone
HKUSZH 10th Anniversary
Hospital Video
Clinical Services
Clinical Services
Nursing Services
Community Clinic Service
IMC
About IMC
What's Hot
IMC Services
Our Doctors
Environment
Contact Us
Research
Research Activities
Sanming Project
Key Specialties
Postdoctoral Programs
Research Platform
Clinical Trials Center
Medical Ethics Committee
Education & Training
Information Bulletin
Institutional Education
Post-graduation Medical Education
Continuing Education
Clinical Skills Training & Conference Center
GBA Integration
HKSAR Elderly Healthcare Voucher
Pilot Scheme for Supporting HA Patients in GBA
Shenzhen Hospital Accreditation Research Center
Shenzhen-Hong Kong Medical Specialties Training Center
Drugs & Equipment Introduced from HK/Macau
Patient Info
Booking Service
Patient Info
FAQ
Medical Insurance and charges
Patient Services
Hospital Map
Getting to HKUSZH
Patient Relations Office
Announcements
Official Announcements
Outpatient Clinic Announcements
Join Us
首页
>
hku-szh
>
Make an Appointment (HK&Macao Residents)
>
Patient Info
>
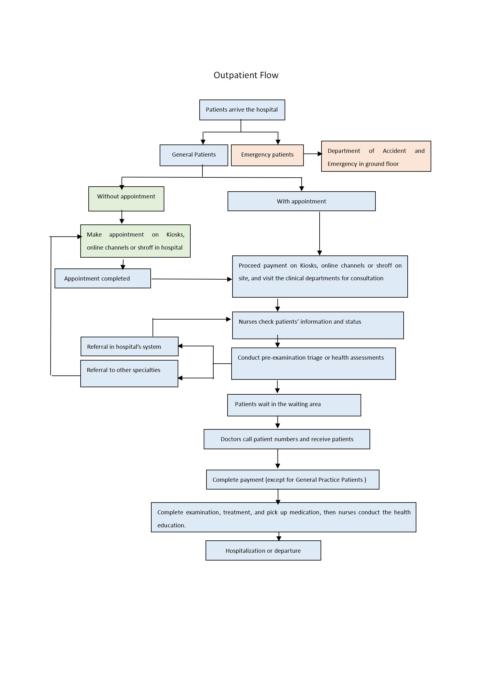
Outpatient Procedures
Outpatient Flow
Source : 香港大学深圳医院
Publish time :2022-05-26
Share
: